中文
|
ENGLISH
ABOUT US
Message from the President
Introduction
History
Corporate Culture
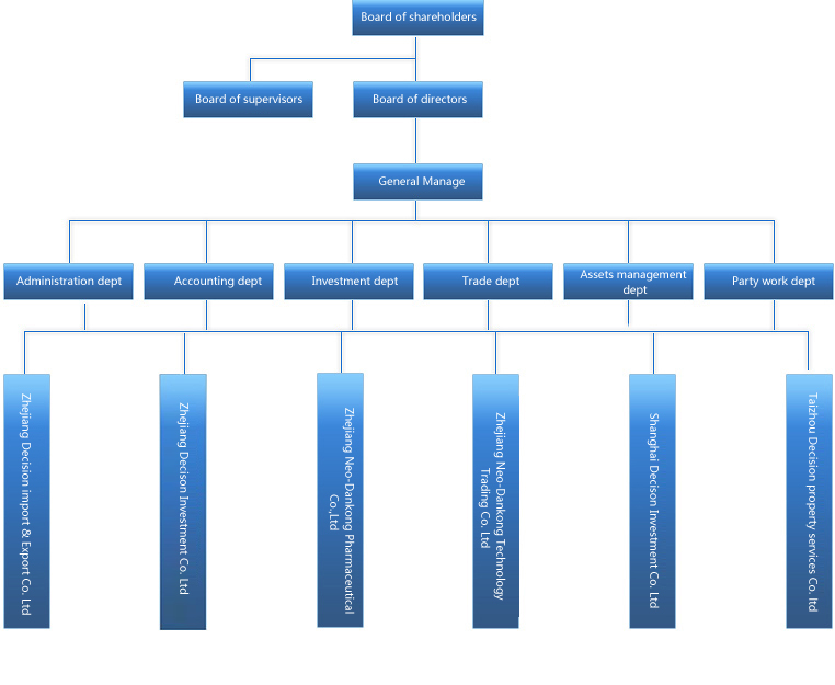
Organizational Structure
Enterprise party
公司新闻
PRODUCT
PROPERTY
INVESTMENT
TALENTS
Talents
Job Status
CONTACT US
ABOUT US
Message from the President
Introduction
History
Corporate Culture
Organizational Structure
Enterprise party
Your present position :
Home
>
About Us
>Organizational Structure
ORGANIZATIONAL STRUCTURE
德智和控股有限公司